除了滴滴出行和高德打车,市场上还存在许多其他的打车应用
除了滴滴出行和高德打车,市场上还存在许多其他的打车应用
滴滴出行、高德打车是当前使用频率比较高的打车软件,除了滴滴出行和高德打车这两个知名的打车应用之外,市场上还有众多其他的打车应用存在,同时我也给大家在推荐一些冷门打车应用,可以尝试更适合自己的软件,在关键时刻能够有更多选择:

曹操出行:曹操出行是吉利控股集团布局“新能源汽车共享生态”的战略性投资业务,以“不辜负每一程的相遇”为使命,将全球领先的互联网、车联网、自动驾驶技术以及新能源科技,创新应用于共享出行领域,致力于为用户创造和提供一站式的健康、低碳、共享出行生活方式。首汽约车:首汽约车是首汽集团旗下的互联网约车平台,提供预约出租车、即时用车、接送机、多日接送、包车等业务,满足用户日常出行、商务用车和节假日出行等多元化用车需求。花小猪打车:花小猪打车是一款全新的打车软件,主张让出行更简单,为乘客提供更实惠、安全、便捷的出行服务。它致力于打造一个实惠出行的新平台,让用户享受更舒适的打车体验。T3出行:T3出行是由南京领行科技股份有限公司打造的智慧出行生态平台,通过深度融合车联网、自动驾驶等技术,打造人、车、路的全网融合,为用户提供“安全、便捷、舒适”的出行服务。

此外,还有美团打车、百度打车、飞嘀打车、云滴出行、万顺叫车、神州专车、如祺出行等打车应用范围相对较小。不同的打车应用价格策略等方面有所不同,用户体验取决于其背后的司机属性,互联网打车能够完成对于司机的管控本身就是非常困难的,只要遵循价格决定服务,价格越高服务越好,所以普通用户打车还是更多追求行价位,可以根据自己的需求和偏好选择适合的打车应用。然后固定2-3款即可。#唠唠身边事##分享打车经历##最常用的打车软件#
我们也通过表格对比,展示滴滴出行和高德在打车功能和体验上的相同点和不同点:

滴滴出行
高德打车
相同点
实时叫车功能
以滴滴出行app为依托,提供即时叫车服务,用户可快速叫到一辆车
搭载在高德地图中,提供实时叫车功能,用户可快速叫到车
多种车型选择
提供多种车型选择,满足不同出行需求
提供多种车型选择,满足用户个性化需求
司机信息展示
显示司机信息和车辆信息,增加用户安全感
显示司机信息和车辆信息,确保行程安全
导航功能
内置导航功能,帮助用户准确到达目的地
整合高德地图导航功能,提供精准路线规划
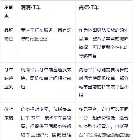
不同点
滴滴打车
高德打车
品牌特色
专注于打车服务,具有深厚的行业经验
作为地图导航领域的领先品牌,整合了丰富的地图数据,可以更新个性化的导航声音
订单响应速度
滴滴平台订单响应速度较快,司机接单时间相对较短
高德平台可能需要稍长的时间等待司机接单,部分城市当前的轿车效率也不错
价格策略
价格相对多元,包括快车 拼车 专车,豪华车车费较高,但提供不同服务等级和车型选择;搭载出租车、顺风车功能
多元平台,定价可选不同平台,起步价较低,适合经济型出行需求;价低平台叫车成功率也会相应较低
服务范围
覆盖范围较广,尤其在城市中心地区具有优势
在偏远地区或小城市可能存在覆盖不足的情况
额外功能
提供共享单车和汽车快修服务,解决短途出行和车辆维修问题
整合了实时路况更新和智能路线规划,优化行程体验
安全功能
设置紧急求助功能,实时监控,行程分享,一键报警等,提供应急联系通道
内置安全中心功能,实时监控行程并分享给紧急联系人

滴滴-高德相同点比较-手机阅读

滴滴-高德不同点比较-手机阅读

滴滴-高德不同点比较-手机阅读
无论选择滴滴出行、高德打车、百度打车还是花小猪打车,用户输入正确的打车上车和下车地点都是非常重要的!~


-
- 伯恩·安德森:被誉为“世界第一美少年”,却因美貌被毁掉一生
-
2026-01-27 22:46:07
-
- 3本香甜古早文:《重生之香途》腹黑忠犬糙汉将军vs娇软的绝色佳人
-
2026-01-27 03:26:01
-
- 河北邢台一日游景点有哪些?4条特色旅游线路,自然、人文、古迹
-
2026-01-27 03:23:47
-
- 看过来,抖音小姐姐的正品“爱的记忆”项链在这里
-
2026-01-27 03:21:32
-
- 大年初三,有哪些传统习俗
-
2026-01-27 03:19:18
-
- 郑州地铁7号线“大学中路站”命名市民网友有话说
-
2026-01-27 03:17:04
-
- 深度解析,三国里的真实正统到底是谁?
-
2026-01-27 03:14:49
-
- 圭亚那共和国简介
-
2026-01-27 03:12:35
-
- 韩国女艺人崔真实:29岁爆红,39岁却莫名自S
-
2026-01-27 03:10:20
-
- 纯爱文推荐:五本末世系列!《世界第一丧尸王》至今仍是白月光
-
2026-01-27 03:08:06
-
- 阿里旅行“去啊”大动作背后原因
-
2026-01-27 03:05:52
-
- 新四军中走出来的将帅(177)——何克希少将
-
2026-01-27 03:03:38
-
- 领奖时在上课 赛后写作业,高中生的他被因扎吉评价 50年一遇的天才
-
2026-01-27 03:01:23
-
- 秦王扫六国中最艰难的灭楚之战:过度自信致败局,拖延与围剿致胜
-
2026-01-27 02:59:09
-
- 六年级上册数学典型计算题训练
-
2026-01-27 02:56:54
-
- 螳螂在交配完后,母螳螂会吃掉自己的另一半,公螳螂为何不反抗?
-
2026-01-27 02:54:40
-
- “Starbuckisation”:用以表达星巴克这些年所做出的“奇葩咖啡语言”……
-
2026-01-27 02:52:25
-
- 两名大学生救下轻生男子,西安火车站地区管理委员会发感谢信
-
2026-01-27 02:50:11
-
- “东方金嗓子”牟玄甫,最红时挥泪退隐,现生活状况怎样?
-
2026-01-27 02:47:57
-
- 武痴–薛颠
-
2026-01-27 02:45:42



“娘娘”孙俪公布离婚,原因邓超出轨家暴?她晒甜蜜合照否认
兽人耽美小说爆款推荐!这五部高人气作品让你脸红心跳,入坑不亏