三分钟读懂智能网联
三分钟读懂智能网联
媒体报道:
近日,工业和信息化部、公安部、住房城乡建设部、交通运输部联合发布了《关于开展智能网联汽车准入和上路通行试点工作的通知》,在前期道路测试与示范应用工作基础上,组织开展智能网联汽车准入和上路通行试点,推动量产车型产品上路通行和推广应用。这意味着,我国正式启动了智能网联汽车的商业化运行,产业发展迈出关键一步。
那么,到底什么是“智能网联”?下面我尝试用简短的方式(“三分钟读懂”系列),对这个概念做一个大致的介绍。
过去叫做“车联网”,现在叫做“智能网联”,核心就是两件事情:
智能网联 = 智能 + 网联
智能就是自动驾驶,很好理解,最近国内已经开始L3、L4在部分封闭区域的试点。关于什么是自动驾驶的L0到L5,可以参阅下面这张表:

网联就是车联网、网联化,又称V2X,即 Vehicle to Everything,车联万物。车联网(V2X)的概念源于物联网,即车辆物联网,是以行驶中的车辆为信息感知对象,借助新一代信息通信技术,实现车(V)与X(车、 人、路、服务平台)之间的网络连接,总体的架构如下图所示:

我下面列了一张表:

要实现“智能网联”,有两条路线:
单车智能(如现在包括特斯拉在内的众多汽车厂所主推的,近期各家车厂都在积极宣传自己的智驾demo)车路协同(除了车要足够智能以外,还需要路、云等各种周边设施的配合)。
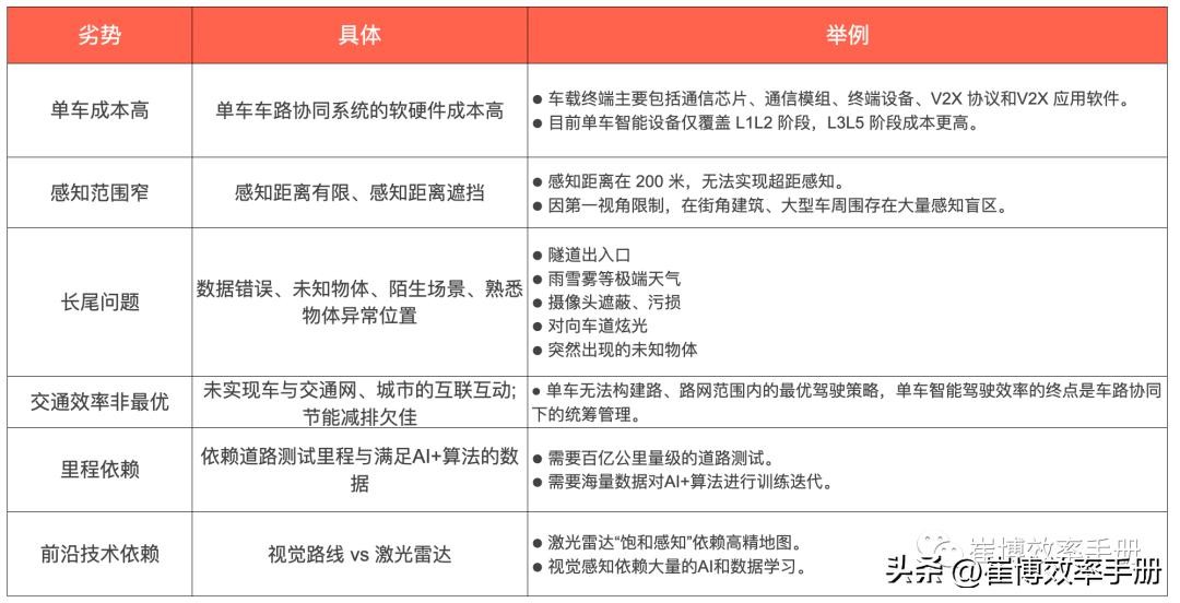
国内目前主推“车路协同”路线,具体到标准上来说就是C-V2X。主要是单车智能路线存在以下不足:

因此,我国在过去十年里逐步形成了车路协同的发展方向,也成为了国际上主要标准C-V2X的制定者:

下面我再用一张图说明它们之间的关系:

目前,从整个产业来说,可以把“智能网联”分为这么几个层级:
可靠不间断的网 + 聪明的车 + 智慧的路 + 实时服务的云 + 丰富的业务

在此基础上,形成了中国的智能网联产业链:

具体的技术、产品很多,可以分为路、车、图、网、边、芯、模、光、驶、孪等多个维度观察,在此不一一展开。这里着重介绍一下“车路协同”的重要组成部分:RSU。
RSU(Road Side Unit,即路边单元)相当于智能汽车和云端之间的重要枢纽,可以对接几十余种信号机控制系统,既可以为车辆提供路上的关键信息(如事故、天气、流量等),又可以是分担云端的计算量,起到“边缘计算”的作用,辅助车辆进行高精度的自动驾驶和定位。
下面是它的工作原理:

下面是一个典型的RSU产品:

它的典型配置参数包括:

当然对于工程行业的朋友来说,可能第一个反应就是:
这些RSU,如何供电?
因为有些公路都在边远偏僻、人烟稀少的地区,如果要求供电公司为它们专门建设配电网络,显然成本过高。如何为它们提供稳定的供电,是一个交通部门需要解决的问题。
目前一种较为环保、便利、低成本的RSU供能方式,是使用甲醇燃料电池发电机(如下图所示),它的特点包括:
能量密度高(高于氢能),可以长时间稳定放电无污染(比柴发洁净)无电磁干扰(适用于机电设备用能)即插即用,适用于偏远、高寒地区可以通过物联网或者卫星进行远程监控

关于智能网联中其他的组成部分,如图(高清地图)、网(5G Redcap)、芯(车内和路边设备的芯片)、模(通信模组)、光(激光雷达)、驶(自动驾驶软件)、孪(数字孪生),有时间我再写写。
-
- 16艘驱逐舰、25艘护卫舰,为何说南海舰队,是三大舰队中最强的?
-
2026-03-19 20:04:35
-
- 重大诉讼信息披露不及时 远兴能源及时任高管合计被罚800万元
-
2026-03-19 02:16:49
-
- 周杰伦《默》:各个版本大赏,前三毫无疑问,周杰伦只屈居第二
-
2026-03-19 02:14:34
-
- 耽美推文|易人北,来自高产作者的怨念凝结在笔下的小攻
-
2026-03-19 02:12:20
-
- 盗墓笔记蛇沼鬼城中被蛇咬的是解连环还是吴三省?吴三省死了没有
-
2026-03-19 02:10:06
-
- 纪录片《论语与算盘》:用《论语》打量日本,思考自己
-
2026-03-19 02:07:51
-
- 孙俪20年前连续4年资助的“白眼狼”向海清,如今怎样了?
-
2026-03-19 02:05:37
-
- 杨六斤:苦命孤儿获500万善款,如今生活怎样?
-
2026-03-19 02:03:22
-
- 怎么撩妹子聊天套路,撩人的套路一问一答
-
2026-03-19 02:01:08
-
- "渣男"最常说的“几句话”绝无例外,你们听过几条?
-
2026-03-19 01:58:54
-
- 中国朝代顺序歌及对应的版图
-
2026-03-19 01:56:40
-
- 北京最新地铁线路图!还有这些站点建设进展
-
2026-03-19 01:54:25
-
- 二战时英法盟军的敦刻尔克大撤退,撤出了整个英国的未来
-
2026-03-19 01:52:11
-
- 孟加拉国的冷知识
-
2026-03-19 01:49:57
-
- 王菲:乐坛天后与感情传奇
-
2026-03-19 01:47:42
-
- 昼夜兼程五千里 交警护佑保通行 —许昌市交警支队赴四川眉山接返农民工纪实
-
2026-03-19 01:45:28
-
- “富贵花”景甜,财团父亲做后背,演技精湛,有第一任男友的功劳
-
2026-03-19 01:43:14
-
- 美国军事争议:5.56毫米与7.62毫米弹药对比与探讨
-
2026-03-19 01:40:59
-
- 美人在骨不在皮:几乎同样的长相,为啥刘涛比曹曦文更好看一些?
-
2026-03-19 01:38:45
-
- 鸟山明人物志:龙珠的创作经历
-
2026-03-19 01:36:31



“娘娘”孙俪公布离婚,原因邓超出轨家暴?她晒甜蜜合照否认
兽人耽美小说爆款推荐!这五部高人气作品让你脸红心跳,入坑不亏