「中级经济师」第十五章 政府预算
「中级经济师」第十五章 政府预算

新增第五节内容,纯阅读理解性的内容,记不住就凭感觉选~~
(一)政府预算的含义和职能
1.政府预算的含义
政府预算是具有法律规定和制度保证的、经法定程序审核批准的政府年度财政收支计划。

2.政府预算的职能——反映、监督和控制
(1)反映政府部门活动
政府预算反映和规定了政府在预算年度内的工作或活动范围,方向和重点。
(2)监督政府部门收支运作情况的功能
作为我国各级人民代表大会审议的重要文件,政府预算是人大代表和人民群众监督政府收支运作的途径和窗口。
(3)控制政府部门支出的功能
由各级人民代表大会审议、批准的政府预算,实质是对政府支出规模的一种法定授权。只有在授权范围内的支出,才是合法和有效的。超出授权范围的支出,即便是必需的也要以预算调整案的形式提交同级人大常委会审议、批准。
(二)政府预算的原则和分类
1.政府预算的原则
政府预算原则是政府选择预算形式、体系和在预算编制、审查、执行过程中所必须遵循的指导思想,是制定政府财政收支计划的重要方针。
早期强调预算的控制性→之后强调政府预算的周密性→功能预算理论发展以来强调预算的功能性
【提示】功能预算理论创建于凯恩斯时代初期,以凯恩斯经济理论为基础,强调将政府的税收、支出、借债等作为一种具有调节运行功能的工具来使用,主张预算政策要以财政措施的实施结果作为安排政府预算收支的依据。
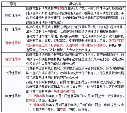
最基本的预算原则主要包括6个,如下表所示:

2.政府预算的分类(六大类)



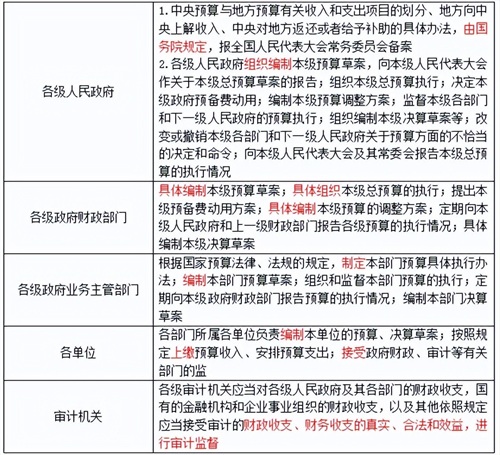
(三)我国政府预算职权划分
预算管理职权是指政府预算方针政策、预算管理法律法规的制定权、解释权和修订权,政府预算、决算的编制和审批权,预算执行,预算调整和监督权。
《中华人民共和国宪法》规定了全国人民代表大会及其常委会的预算管理职权。
《中华人民共和国监督法》对各级人大常委会审查和批准决算、听取预算执行情况报告等内容做了明确规定。
《中华人民共和国预算法》对立法机关、各级政府、政府财政主管部门和预算执行部门、单位的预算管理职权做了明确规定。


(四)我国政府预算体系
按照建立与社会主义市场经济体制相适应的公共财政制度的要求,我国完整的政府预算体系包括一般公共预算、政府性基金预算、国有资本经营预算和社会保险基金预算。其中一般公共预算是政府预算体系的基础。
1.一般公共预算
一般公共预算是指政府凭借国家政治权力,以社会管理者身份筹集以税收为主体的财政收入,用于保障和改善民生、维持国家行政职能正常运转、保障国家安全等方面的收支预算。其收入包括:用于满足政府日常行政事业活动及保障国家安全、社会稳定等各项事业开支需要的收入,也包括用于满足投资性支出需要的收入。

【提示】目前我国每年统计公报公布的财政收入、财政支出、财政赤字的数字,是就一般公共预算而言的。
2.政府性基金预算
(1)政府性基金的含义
政府性基金是指各级人民政府及其所属部门根据法律、行政法规和中共中央、国务院文件规定,为支持特定公共基础设施建设和公共事业发展,向公民、法人和其他组织无偿征收的具有专项用途的财政资金。
政府性基金项目由财政部审批,重要的政府性基金项目须报国务院审批。所有政府性基金都纳入政府性基金预算管理,通过政府性基金收支表列示,按照法定程序接受人大审查和监督。
(2)政府性基金预算的含义及管理原则
①含义:政府性基金预算,是指政府通过向社会征收基金、收费以及出让土地、发行彩票等方式取得收入,专项用于支持特定基础设施建设和社会事业发展的收支预算。
【提示】政府性基金预算与财政预算一样,同属于政府预算的范畴,但二者又有所不同,政府性基金预算与财政预算的主要不同表现在资金的管理方式上,政府性基金预算收入具有指定用途,专款专用的特征;政府性基金支出主要是按照专款专用的原则,与基金预算收入一一对应。
②管理原则:
政府性基金预算的管理原则是以收定支,专款专用,结余结转下年继续使用。
③编制

3.国有资本经营预算
(1)含义
国有资本经营预算是国家以所有者身份依法取得国有资本收益,并对所得收益进行分配而发生的各项收支预算,是政府预算的重要组成部分。
【提示】
①国有资本经营预算支出按照当年预算收入规模安排,不列赤字。
②国有资本经营预算制度的核心是调整国家和国有企业之间的分配关系,是实现国有资本经营管理战略目标的重要手段。
③建立国有资本经营预算制度,对国有资本收益进行合理分配和使用,有利于完善国有企业收入分配制度,增强政府宏观调控能力,促进国有资本的合理配置,推进国有经济布局和结构的战略性调整,集中解决国有企业发展中的体制性、机制性问题。
(2)编制原则
国有资本经营预算的编制原则:

(3)收支范围

【提示】
①从2010年开始,中央国有资本经营预算提交全国人大审查批准。2010年中央国有资本经营预算编制范围包括国资委监管企业,中国烟草总公司和中国邮政集团公司。2011年、2012年范围进一步扩大。
②国有资本收益收取比例分为五类执行

③2016年1月15日,经国务院批准,财政部印发了《中央国有资本经营预算管理暂行办法》
4.社会保险基金预算
社会保险基金预算是指政府通过社会保险缴费、一般公共预算安排和其他方式筹集的资金,专项用于社会保险支出的收支预算。2010年国务院决定试编,2013年正式提交全国人大。
(1)指导思想和原则
社会保险基金预算坚持以科学发展观为指导。
社会保险基金预算遵循以下基本原则:
①依法建立,规范统一
②统筹编制,明确责任
③专项基金,专款专用
④相对独立,有机衔接:与一般公共预算和国有资本经营预算相对独立、有机衔接。
⑤收支平衡,留有结余
(2)编制范围
社会保险基金预算按险种分别编制,包括:企业职工基本养老保险基金、城乡居民基本养老保险基金、失业保险基金、城镇职工基本医疗保险基金、居民基本医疗保险基金、工伤保险基金、生育保险基金等内容。
(3)编制方法
社会保险基金收入预算的编制应综合考虑统筹地区上年度基金预算执行情况、本年度经济社会发展水平预测及社会保险工作计划等因素。
(4)编报和审批
全国社会保险基金预算草案由人力资源社会保障部汇总编制,财政部审核后,由财政部和人力资源社会保障部联合向国务院报告。
(5)执行和调整
社会保险基金预算不得随意调整。在执行中因特殊情况需要增加支出或减少收入,应当编制社会保险基金预算调整方案。
(6)决算
全国社会保险基金决算草案由人力资源社会保障部汇总编制,财政部审核后,由财政部和人力资源社会保障部联合向国务院报告。
(五)四类预算之间的关系

【提示】四类预算既相互独立、又有机衔接。
(1)从独立性来看,每一类预算与政府预算的关系都是局部与全局的关系,它们各自有不同的收入来源,支出用途和管理方式,不可相互混用,特别是社会保险基金预算不能用于平衡一般公共预算等其他预算。
(2)从衔接上看,一般公共预算中安排了大量社会保障支出;国有资本经营预算和政府性基金预算中,都可以调剂部分资金用于社会保障。
(六)我国政府预算编制制度
政府预算制度,是财政运行的基本规则,是有关政府预算活动的各种法规制度,是纳税人及其国家权力机关控制财政活动的机制。
政府预算制度是财政制度的核心,是财政赖以存在的基础,是国家政治体制的重要组成部分。
政府预算制度,一般是通过“预算法”的形式予以确定。
1.建立部门预算制度
(1)部门预算的含义
部门预算,是指政府部门依据国家有关政策法规及其履行职能需要,由基层单位开始编制,逐级上报、审核、汇总,经财政部门审核后提交立法机关依法批准的涵盖部门各项收支的年度财政收支计划。部门预算制度是市场经济国家财政预算管理的基本形式。
实行部门预算制度,需要将部门的各种财政性资金、部门所属单位收支全部纳入在一本预算中编制。部门预算收支既包括行政单位预算,也包括事业单位预算;既包括一般收支预算,也包括政府基金收支预算;既包括基本支出预算,也包括项目支出预算;既包括财政部门直接安排的预算,也包括有预算分配权部门安排的预算。
(2)部门预算的编制方法及程序
①部门收入预算编制采用标准收入预算法;部门支出预算编制采用零基预算法。支出预算包括基本支出预算和项目支出预算。其中:
a)基本支出预算实行定员定额管理。人员支出预算按照工资福利标准和编制定员逐人核定;日常公用支出预算按部门性质、职责、工作量差别等划分若干档次,制定标准定员定额体系,逐部门核定。
b)项目支出预算要进行科学论证和合理排序,纳入项目库,编制中长期项目安排计划,结合财力状况,在预算中优先安排急需可行的项目。在此基础上,编制具有综合财政预算特点的部门预算。
②编制程序
部门预算采取自下而上的编制方式,编制程序实行“两上两下”的基本流程。

(3)建立部门预算制度的重要意义
①实行综合预算,统一了预算分配权,实现了预算编制的统一性,增强了预算的透明度,提高了预算分配的规范性和完整性。
②通过加强结余资金管理、引入绩效评价,增强了预算管理的科学性,提高了财政资源配置效率和财政资金使用效益。
③确立了部门作为部门预算主体的地位,有利于提高政府宏观调控和各部门统筹安排资金的能力,有利于推动部门和行业事业发展。
④预算从基层编起,经过部门审核汇总、财政综合平衡,再报政府审定、人民代表大会审批,使预算形成的链条更加严密,增强了预算决策的科学化和民主化。
2.将预算外资金纳入预算管理
财政部决定从2011年1月1日起,将按预算外管理的收入(不含教育收费)全部纳入预算管理。中央各部门各单位的教育收费作为本部门的事业收入,纳入财政专户管理,收缴比照非税收入收缴管理制度执行;
中央部门预算外收入全部上缴中央国库,支出通过财政预算或政府性基金预算安排。其中,交通运输部集中的航道维护收入纳入政府性基金预算管理;中央部门收取的主管部门集中收入、国有资产出租出借收入、广告收入、捐赠收入、回收资金、利息收入等预算外收入纳入一般预算管理,使用时用于收入上缴部门的相关支出,专款专用。
(七)预算执行制度(建立国库集中收付制度和政府采购制度)
预算执行制度是政府预算制度的重要组成部分,是预算实施的关键环节。
1.建立国库集中收付制度
(1)国库集中收付制度的内容
国库集中收付制度是以国库单一账户体系为基础,以国库集中收付为主要形式的财政国库管理制度。其内容包括:
①建立以财政部门为主体的国库单一账户体系:
②规范财政性资金收缴方式:分别实行直接缴库和集中汇缴制度,所有收入通过代理银行直接缴入国库或财政专户。
③改变财政资金分散拨付方式,由财政部门根据不同支付体,对不同类型的支出分别采取了财政直接支付和财政授权支付的方式。
(2)建立国库集中收付制度的意义
①加强了预算执行过程的监督控制:以国库单一账户体系为基础的电子化监控系统,加强了事前和事中监督
②提高预算执行管理的透明度
③增强了财政宏观调控能力
2.实行政府采购制度
政府采购是指各级国家机关、事业单位和团体组织,使用财政性资金采购依法制定的集中采购目录以内的或者采购限额标准以上的货物、工程和服务的行为。
政府采购运行机制实行集中采购与分散采购相结合,以集中为主,分散为辅;公开招标与非公开招标相结合;委托采购与自行采购相结合。实行政府采购制度,要科学编制政府采购年度预算,为政府采购提供有效依据,提高政府采购的效率和效益。
(八)深化预算管理制度改革的主要内容
阅读理解来了~来了~

2021年4月国务院印发《国务院关于进一步深化预算管理制度改革的意见》指出,深化预算管理制度改革的基本原则是坚持党的全面领导,坚持预算法定,坚持目标引领,坚持底线思维。
深化预算管理制度改革的主要内容包括:
1.加大预算收入统筹力度,增强财政保障能力
(1)规范政府收入预算管理。
实事求是编制收入预算,考虑经济运行和实施减税降费政策等因素合理测算。严禁将财政收入规模、增幅纳入考核评比。严格落实各项减税降费政策,严禁收取过头税费、违规设置收费项目或提高收费标准。依照法律法规及时足额征收应征的预算收入,如实反映财政收入情况,提高收入质量,严禁虚收空转。不得违法违规制定实施各种形式的歧视性税费减免政策,维护全国统一市场和公平竞争。严禁将政府非税收入与征收单位支出挂钩。
(2)加强政府性资源统筹管理。
将依托行政权力、国有资源(资产)获取的收入以及特许经营权拍卖收入等按规定全面纳入预算,加大预算统筹力度。完善收费基金清单管理,将列入清单的收费基金按规定纳入预算。将应当由政府统筹使用的基金项目转列一般公共预算。合理确定国有资本收益上交比例。
(3)强化部门和单位收入统筹管理。
各部门和单位要依法依规将取得的各类收入纳入部门或单位预算,未纳入预算的收入不得安排支出。各部门应当加强所属单位事业收入、事业单位经营收入等非财政拨款收入管理,在部门和单位预算中如实反映非财政拨款收入情况。加强行政事业性国有资产收入管理,资产出租、处置等收入按规定上缴国库或纳入单位预算。
(4)盘活各类存量资源。
盘活财政存量资金,完善结余资金收回使用机制。新增资产配置要与资产存量挂钩,依法依规编制相关支出预算。严格各类资产登记和核算,所有资本性支出应当形成资产并予以全程登记。各级行政事业单位要将资产使用管理责任落实到人,确保资产安全完整、高效利用。推动国有资产共享共用,促进长期低效运转、闲置和超标准配置资产以及临时配置资产调剂使用,有条件的部门和地区可以探索建立公物仓,按规定处置不需使用且难以调剂的国有资产,提高财政资源配置效益。
2.规范预算支出管理,推进财政支出标准化
(1)加强重大决策部署财力保障。
各级预算安排要将落实党中央、国务院重大决策部署作为首要任务,贯彻党的路线方针政策,增强对国家重大战略任务、国家发展规划的财力保障。完善预算决策机制和程序,各级预算、决算草案提请本级人大或其常委会审查批准前,应当按程序报本级党委和政府审议;各部门预算草案应当报本部门党组(党委)审议。
(2)合理安排支出预算规模。
坚持量入为出原则,积极运用零基预算理念,打破支出固化僵化格局,合理确定支出预算规模,调整完善相关重点支出的预算编制程序,不再与财政收支增幅或生产总值层层挂钩。充分发挥财政政策逆周期调节作用,安排财政赤字和举借债务要与经济逆周期调节相适应,将政府杠杆率控制在合理水平,并预留应对经济周期变化的政策空间。
(3)大力优化财政支出结构。
各级预算安排要突出重点,坚持“三保”(保基本民生、保工资、保运转)支出在财政支出中的优先顺序,坚决兜住“三保”底线,不留硬缺口。严格控制竞争性领域财政投入,强化对具有正外部性创新发展的支持。不折不扣落实过紧日子要求,厉行节约办一切事业,建立节约型财政保障机制,精打细算,严控一般性支出。严禁违反规定乱开口子、随意追加预算。严格控制政府性楼堂馆所建设,严格控制和执行资产配置标准,暂时没有标准的要从严控制、避免浪费。清理压缩各种福利性、普惠性、基数化奖励。优化国有资本经营预算支出结构,强化资本金注入,推动国有经济布局优化和结构调整。
(4)完善财政资金直达机制。
在保持现行财政体制、资金管理权限和保障主体责任基本稳定的前提下,稳步扩大直达资金范围。完善直达资金分配审核流程,加强对地方分配直达资金情况的监督,确保资金安排符合相关制度规定、体现政策导向。建立健全直达资金监控体系,加强部门协同联动,强化从资金源头到使用末端的全过程、全链条、全方位监管,资金监管“一竿子插到底”,确保资金直达使用单位、直接惠企利民,防止挤占挪用、沉淀闲置等,提高财政资金使用的有效性和精准性。
(5)推进支出标准体系建设。
建立国家基础标准和地方标准相结合的基本公共服务保障标准体系,由财政部会同中央有关职能部门按程序制定国家基础标准,地方结合公共服务状况、支出成本差异、财政承受能力等因素因地制宜制定地方标准,按程序报上级备案后执行。鼓励各地区结合实际在国家尚未出台基础标准的领域制定地方标准。各地区要围绕“三保”等基本需要研究制定县级标准。根据支出政策、项目要素及成本、财力水平等,建立不同行业、不同地区、分类分档的预算项目支出标准体系。根据经济社会发展、物价变动和财力变化等动态调整支出标准。加强对项目执行情况的分析和结果运用,将科学合理的实际执行情况作为制定和调整标准的依据。加快推进项目要素、项目文本、绩效指标等标准化规范化。将支出标准作为预算编制的基本依据,不得超标准编制预算。
3.严格预算编制管理,增强财政预算完整性
(1)改进政府预算编制。
上级政府应当依法依规提前下达转移支付和新增地方政府债务限额预计数,增强地方预算编制的完整性、主动性。下级政府应当严格按照提前下达数如实编制预算,既不得虚列收支、增加规模,也不得少列收支、脱离监督。进一步优化转移支付体系,完善转移支付资金分配方法,健全转移支付定期评估和动态调整、退出机制,提高转移支付管理的规范性、科学性、合理性。规范国有资本经营预算编制,经本级人大或其常委会批准,国有资本规模较小或国有企业数量较少的市县可以不编制本级国有资本经营预算。
(2)加强跨年度预算平衡。
加强中期财政规划管理,进一步增强与国家发展规划的衔接,强化中期财政规划对年度预算的约束。对各类合规确定的中长期支出事项和跨年度项目,要根据项目预算管理等要求,将全生命周期内对财政支出的影响纳入中期财政规划。地方政府举借债务应当严格落实偿债资金来源,科学测算评估预期偿债收入,合理制定偿债计划,并在中期财政规划中如实反映。鼓励地方结合项目偿债收入情况,建立政府偿债备付金制度。
(3)加强部门和单位预算管理。
政府的全部收入和支出都应当依法纳入预算,执行统一的预算管理制度。落实部门和单位预算管理主体责任,部门和单位要对预算完整性、规范性、真实性以及执行结果负责。各部门要统筹各类资金资产,结合本部门非财政拨款收入情况统筹申请预算,保障合理支出需求。将项目作为部门和单位预算管理的基本单元,预算支出全部以项目形式纳入预算项目库,实施项目全生命周期管理,未纳入预算项目库的项目一律不得安排预算。有关部门负责安排的建设项目,要按规定纳入部门项目库并纳入预算项目库。实行项目标准化分类,规范立项依据、实施期限、支出标准、预算需求等要素。建立健全项目入库评审机制和项目滚动管理机制。做实做细项目储备,纳入预算项目库的项目应当按规定完成可性研究论证、制定具体实施计划等各项前期工作,做到预算一经批准即可实施,并按照轻重缓急等排序,突出保障重点。推进运用成本效益分析等方法研究开展事前绩效评估。依法依规管理预算代编事项,除应急、救灾等特殊事项外,部门不得代编应由所属单位实施的项目预算。
(4)完善政府财务报告体系。
建立完善权责发生制政府综合财务报告制度,全面客观反映政府资产负债与财政可持续性情况。健全财政总预算会计制度,将财政财务信息内容从预算收支信息扩展至资产、负债、投资等信息。推动预算单位深化政府会计改革,全面有效实施政府会计标准体系,完善权责发
4.强化预算执行和绩效管理,增强预算约束力
(1)强化预算对执行的控制。
严格执行人大批准的预算,预算一经批准非经法定程序不得调整。对预算指标实行统一规范的核算管理,精准反映预算指标变化,实现预算指标对执行的有效控制。坚持先有预算后有支出,严禁超预算、无预算安排支出或开展政府采购,严禁将国库资金违规拨入财政专户。严禁出台溯及以前年度的增支政策,新的增支政策原则上通过以后年度预算安排支出。规范预算调剂行为。规范按权责发生制列支事项,市县级财政国库集中支付结余不再按权责发生制列支。严禁以拨代支,进一步加强地方财政暂付性款项管理,除已按规定程序审核批准的事项外,不得对未列入预算的项目安排支出。加强对政府投资基金设立和出资的预算约束,提高资金使用效益。加强国有资本管理与监督,确保国有资本安全和保值增值。
(2)推动预算绩效管理提质增效。
将落实党中央、国务院重大决策部署作为预算绩效管理重点,加强财政政策评估评价,增强政策可行性和财政可持续性。加强重点领域预算绩效管理,分类明确转移支付绩效管理重点,强化引导约束。加强对政府和社会资本合作、政府购买服务等项目的全过程绩效管理。加强国有资本资产使用绩效管理,提高使用效益。加强绩效评价结果应用,将绩效评价结果与完善政策、调整预算安排有机衔接,对低效无效资金一律削减或取消,对沉淀资金一律按规定收回并统筹安排。加大绩效信息公开力度,推动绩效目标、绩效评价结果向社会公开。
(3)优化国库集中收付管理。
对政府全部收入和支出实行国库集中收付管理。完善国库集中支付控制体系和集中校验机制,实行全流程电子支付,优化预算支出审核流程,全面提升资金支付效率。根据预算收入进度和资金调度需要等,合理安排国债、地方政府债券的发行规模和节奏,节省资金成本。优化国债品种期限结构,发挥国债收益率曲线定价基准作用。完善财政收支和国库现金流量预测体系,建立健全库款风险预警机制,统筹协调国库库款管理、政府债券发行与国库现金运作。
(4)拓展政府采购政策功能。
建立政府采购需求标准体系,鼓励相关部门结合部门和行业特点提出政府采购相关政策需求,推动在政府采购需求标准中嵌入支持创新、绿色发展等政策要求。细化政府采购预算编制,确保与年度预算相衔接。建立支持创新产品及服务、中小企业发展等政策落实的预算编制和资金支付控制机制。对于适合以市场化方式提供的服务事项,应当依法依规实施政府购买服务,坚持费随事转,防止出现“一边购买服务,一边养人办事”的情况。
5.加强风险防控,增强财政可持续性
(1)健全地方政府依法适度举债机制。
健全地方政府债务限额确定机制,一般债务限额与一般公共预算收入相匹配,专项债务限额与政府性基金预算收入及项目收益相匹配。完善专项债券管理机制,专项债券必须用于有一定收益的公益性建设项目,建立健全专项债券项目全生命周期收支平衡机制,实现融资规模与项目收益相平衡,专项债券期限要与项目期限相匹配,专项债券项目对应的政府性基金收入、专项收入应当及时足额缴入国库,保障专项债券到期本息偿付。完善以债务率为主的政府债务风险评估指标体系,建立健全政府债务与项目资产、收益相对应的制度,综合评估政府偿债能力。加强风险评估预警结果应用,有效前移风险防控关口。依法落实到期法定债券偿还责任。健全地方政府债务信息公开及债券信息披露机制,发挥全国统一的地方政府债务信息公开平台作用,全面覆盖债券参与主体和机构,打通地方政府债券管理全链条,促进形成市场化融资自律约束机制。
(2)防范化解地方政府隐性债务风险。
把防范化解地方政府隐性债务风险作为重要的政治纪律和政治规矩,坚决遏制隐性债务增量,妥善处置和化解隐性债务存量。完善常态化监控机制,进一步加强日常监督管理,决不允许新增隐性债务上新项目、铺新摊子。强化国有企事业单位监管,依法健全地方政府及其部门向企事业单位拨款机制,严禁地方政府以企业债务形式增加隐性债务。严禁地方政府通过金融机构违规融资或变相举债。金融机构要审慎合规经营,尽职调查、严格把关,严禁要求或接受地方党委、人大、政府及其部门出具担保性质文件或者签署担保性质协议。清理规范地方融资平台公司,剥离其政府融资职能,对失去清偿能力的要依法实施破产重整或清算。健全市场化、法治化的债务违约处置机制,鼓励债务人、债权人协商处置存量债务,切实防范恶意逃废债,保护债权人合法权益,坚决防止风险累积形成系统性风险。加强督查审计问责,严格落实政府举债终身问责制和债务问题倒查机制。
(3)防范化解财政运行风险隐患。
推进养老保险全国统筹,坚持精算平衡,加强基金运行监测,防范待遇支付风险。加强医疗、失业、工伤等社保基金管理,推进省级统筹,根据收支状况及时调整完善缴费和待遇政策,促进收支基本平衡。各地区出台涉及增加财政支出的重大政策或实施重大政府投资项目前,要按规定进行财政承受能力评估,未通过评估的不得安排预算。规范政府和社会资本合作项目管理。各部门出台政策时要考虑地方财政承受能力。除党中央、国务院统一要求以及共同事权地方应负担部分外,上级政府及其部门不得出台要求下级配套或以达标评比、考核评价等名目变相配套的政策。加强政府中长期支出事项管理,客观评估对财政可持续性的影响。
6.增强财政透明度,提高预算管理信息化水平
(1)改进预决算公开。
加大各级政府预决算公开力度,大力推进财政政策公开。扩大部门预决算公开范围,各部门所属预算单位预算、决算及相关报表应当依法依规向社会公开。推进政府投资基金、收费基金、国有资本收益、政府采购意向等信息按规定向社会公开。建立民生项目信息公示制度。细化政府预决算公开内容,转移支付资金管理办法及绩效目标、预算安排情况等应当依法依规向社会公开。细化部门预决算公开内容,项目预算安排、使用情况等项目信息应当依法依规向社会公开。推进按支出经济分类公开政府预决算和部门预决算。
(2)发挥多种监督方式的协同效应。
充分发挥党内监督的主导作用,加强财会监督,促进财会监督与党内监督、监察监督、行政监督、司法监督、审计监督、统计监督、群众监督、舆论监督等协同发力。各级政府、各部门要依法接受各级人大及其常委会、审计部门的监督。推进人大预算联网监督工作。各级财政部门要做好财税法规和政策执行情况、预算管理有关监督工作,构建日常监管与专项监督协调配合的监督机制。强化监督结果运用,对监督发现的问题,严格依规依纪依法追究有关单位和人员责任,加大处理结果公开力度。
(3)实现中央和地方财政系统信息贯通。
用信息化手段支撑中央和地方预算管理,规范各级预算管理工作流程等,统一数据标准,推动数据共享。以省级财政为主体加快建设覆盖本地区的预算管理一体化系统并与中央财政对接,动态反映各级预算安排和执行情况,力争2022年底全面运行。中央部门根据国家政务信息化建设进展同步推进相关信息系统建设。建立完善全覆盖、全链条的转移支付资金监控机制,实时记录和动态反映转移支付资金分配、拨付、使用情况,实现资金从预算安排源头到使用末端全过程来源清晰、流向明确、账目可查、账实相符。
(4)推进部门间预算信息互联共享。
预算管理一体化系统集中反映单位基础信息和会计核算、资产管理、账户管理等预算信息,实现财政部门与主管部门共享共用。积极推动财政与组织、人力资源和社会保障、税务、人民银行、审计、公安、市场监管等部门实现基础信息按规定共享共用。落实部门和单位财务管理主体责任,强化部门对所属单位预算执行的监控管理职责。
-
- 左宗棠是怎样收复新疆的,为什么说他是杰出的民族英雄
-
2026-01-07 04:05:58
-
- 舌尖上的中国 第一季旁白文案
-
2026-01-07 04:03:44
-
- 张维为《这就是中国》第178期:中国软实力的崛起
-
2026-01-07 04:01:30
-
- 盘点11位华人诺贝尔奖得主:物理6人、文学、化学各2人,还有呢?
-
2026-01-07 03:59:15
-
- 莆田第六中学1924-1955年校友
-
2026-01-07 03:57:01
-
- 跨越卡夫丁峡谷理论评述(1)
-
2026-01-07 03:54:46
-
- 四步带你完成残疾人就业保障金申报缴费→
-
2026-01-06 09:19:54
-
- 秦巴画卷,灵秀茶乡 | 西乡县樱桃沟旅游风景区综合开发项目招商
-
2026-01-06 09:17:39
-
- 湖北GDP追赶河南进入到倒计时的时间?这个希望到底有多大呢
-
2026-01-06 09:15:25
-
- 高邑县这个默默无闻的小县区位优势和劣势浅析 展望未来发展方向
-
2026-01-06 09:13:11
-
- 地球古生物——二齿兽
-
2026-01-06 09:10:56
-
- FIFA洲际杯出炉,国际足联“吃着锅里,不忘碗里”
-
2026-01-06 09:08:42
-
- 朱元璋在《皇明祖训》中,列了5家皇亲国戚名单,分别都是谁?
-
2026-01-06 09:06:28
-
- 同样是虾,基围虾、白对虾、明虾有啥区别?建议弄明白再下手
-
2026-01-06 09:04:13
-
- 深圳福田有哪些景点好玩?
-
2026-01-06 09:01:59
-
- 啥是五脊六兽?今天总算弄明白了
-
2026-01-06 08:59:45
-
- 青海西宁湟中塔尔寺(青海西宁5A级景区)
-
2026-01-06 08:57:30
-
- 抢先知晓:属龙人在这五个日期出生,集美貌与智慧一生!
-
2026-01-06 08:55:16
-
- 名单公布,他们获国务院政府特殊津贴
-
2026-01-06 08:53:01
-
- 昆仑女神,为爱守候,何时回乡
-
2026-01-06 08:50:47



“娘娘”孙俪公布离婚,原因邓超出轨家暴?她晒甜蜜合照否认
兽人耽美小说爆款推荐!这五部高人气作品让你脸红心跳,入坑不亏